This website works better with JavaScript
Startsida
Utforska
Logga in
clementinecomputing
/
popufare
Bevaka
1
Stjärnmärk
0
Fork
0
Filer
Ärenden
12
Pull-förfrågningar
0
Wiki
Träd:
426b007bbf
Grenar
Taggar
release
popufare
/
experiment
/
pcb
/
popufare_connector_v0.2.0
clementinecomputing
76a3824364
adding some extra shileds and project info
4 år sedan
..
KiCAD
3e8873a7ab
connector (v0.2.0)
4 år sedan
gcode
3e8873a7ab
connector (v0.2.0)
4 år sedan
gerber
3e8873a7ab
connector (v0.2.0)
4 år sedan
img
3e8873a7ab
connector (v0.2.0)
4 år sedan
json
76a3824364
adding some extra shileds and project info
4 år sedan
README.md
3e8873a7ab
connector (v0.2.0)
4 år sedan
README.md
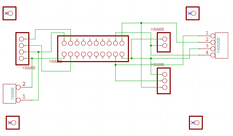
Popufare Connector
v0.2.0 of the legacy Popufare connector.
Increased trace sizes
Edges all straight lines