This website works better with JavaScript
Trang chủ
Khám phá
Đăng nhập
clementinecomputing
/
popufare
Xem
1
Star
0
Fork
0
Các tập tin
Các vấn đề
12
Yêu cầu khéo về
0
Wiki
Tree:
43b0e10a81
Branches
Tags
release
popufare
/
experiment
/
pcb
/
popufare_connector_v0.2.0
clementinecomputing
76a3824364
adding some extra shileds and project info
4 năm trước cách đây
..
KiCAD
3e8873a7ab
connector (v0.2.0)
4 năm trước cách đây
gcode
3e8873a7ab
connector (v0.2.0)
4 năm trước cách đây
gerber
3e8873a7ab
connector (v0.2.0)
4 năm trước cách đây
img
3e8873a7ab
connector (v0.2.0)
4 năm trước cách đây
json
76a3824364
adding some extra shileds and project info
4 năm trước cách đây
README.md
3e8873a7ab
connector (v0.2.0)
4 năm trước cách đây
README.md
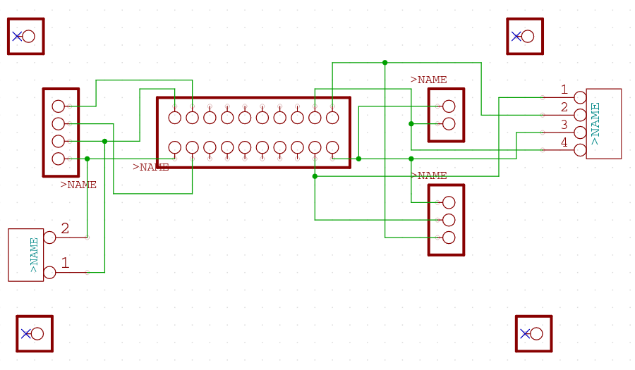
Popufare Connector
v0.2.0 of the legacy Popufare connector.
Increased trace sizes
Edges all straight lines