clementinecomputing a2912edde4 Gerber files for popushield v1.1.0 преди 4 години
..
KiCAD d01c79d99a next rev of popushield преди 4 години
gcode d01c79d99a next rev of popushield преди 4 години
gerber a2912edde4 Gerber files for popushield v1.1.0 преди 4 години
image ca1618016c adding image of schematic and board преди 4 години
json d01c79d99a next rev of popushield преди 4 години
README.md ca1618016c adding image of schematic and board преди 4 години

README.md

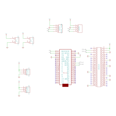
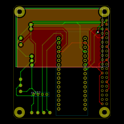
Popushield

A shield for the Raspberry Pi in the DIU. This sits on the top most layer above the RPi and GPRS modem.

The shield is simple in that it mostly routes power or signal through to the Arduino seated on it.

schematic board

License

All design files in this directory, unless otherwise explicitly noted, are under a CC0 license.