This website works better with JavaScript
Главная
Обзор
Вход
clementinecomputing
/
popufare
Следить
1
В избранное
0
Ответвить
0
Файлы
Задачи
12
Запросы на слияние
0
Вики
Дерево:
669522c8f5
Ветки
Метки
release
popufare
/
experiment
/
pcb
/
popufare_connector_v0.2.0
clementinecomputing
76a3824364
adding some extra shileds and project info
4 лет назад
..
KiCAD
3e8873a7ab
connector (v0.2.0)
4 лет назад
gcode
3e8873a7ab
connector (v0.2.0)
4 лет назад
gerber
3e8873a7ab
connector (v0.2.0)
4 лет назад
img
3e8873a7ab
connector (v0.2.0)
4 лет назад
json
76a3824364
adding some extra shileds and project info
4 лет назад
README.md
3e8873a7ab
connector (v0.2.0)
4 лет назад
README.md
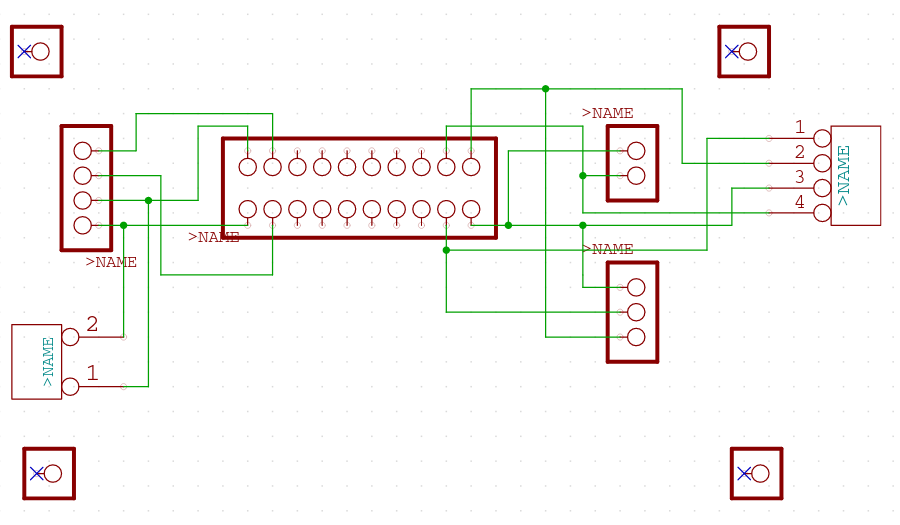
Popufare Connector
v0.2.0 of the legacy Popufare connector.
Increased trace sizes
Edges all straight lines