clementinecomputing a2912edde4 Gerber files for popushield v1.1.0 4 years ago
..
KiCAD d01c79d99a next rev of popushield 4 years ago
gcode d01c79d99a next rev of popushield 4 years ago
gerber a2912edde4 Gerber files for popushield v1.1.0 4 years ago
image ca1618016c adding image of schematic and board 4 years ago
json d01c79d99a next rev of popushield 4 years ago
README.md ca1618016c adding image of schematic and board 4 years ago

README.md

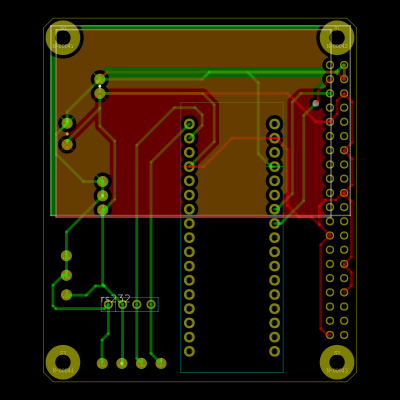
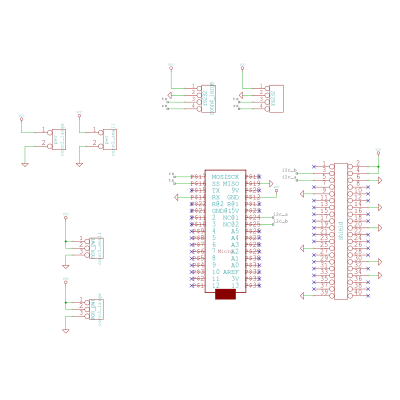
Popushield

A shield for the Raspberry Pi in the DIU. This sits on the top most layer above the RPi and GPRS modem.

The shield is simple in that it mostly routes power or signal through to the Arduino seated on it.

schematic board

License

All design files in this directory, unless otherwise explicitly noted, are under a CC0 license.