This website works better with JavaScript
Página inicial
Explorar
Entrar
clementinecomputing
/
popufare
Observar
1
Favorito
0
Fork
0
Arquivos
Issues
12
Pull Requests
0
Wiki
Tree:
7b1627aaa0
Branches
Tags
release
popufare
/
experiment
/
pcb
/
popufare_connector_v0.2.0
clementinecomputing
76a3824364
adding some extra shileds and project info
4 anos atrás
..
KiCAD
3e8873a7ab
connector (v0.2.0)
4 anos atrás
gcode
3e8873a7ab
connector (v0.2.0)
4 anos atrás
gerber
3e8873a7ab
connector (v0.2.0)
4 anos atrás
img
3e8873a7ab
connector (v0.2.0)
4 anos atrás
json
76a3824364
adding some extra shileds and project info
4 anos atrás
README.md
3e8873a7ab
connector (v0.2.0)
4 anos atrás
README.md
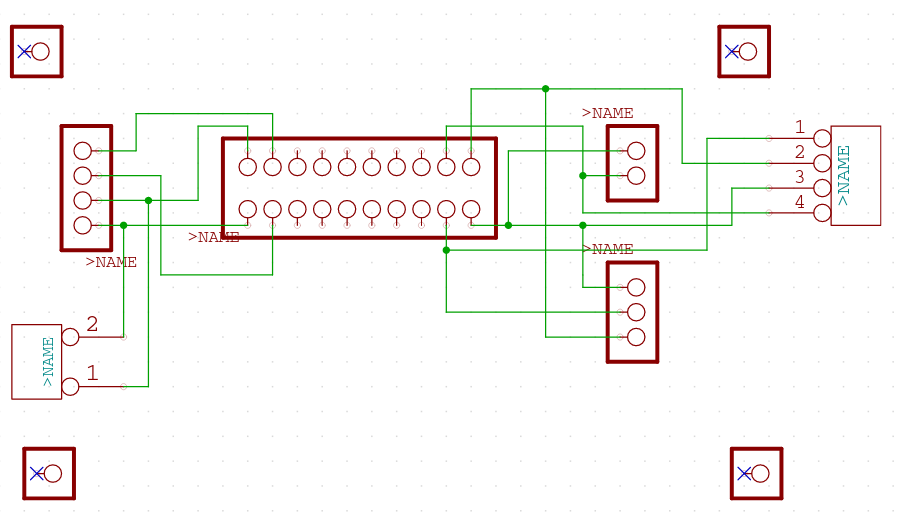
Popufare Connector
v0.2.0 of the legacy Popufare connector.
Increased trace sizes
Edges all straight lines