clementinecomputing a2912edde4 Gerber files for popushield v1.1.0 4 lat temu
..
KiCAD d01c79d99a next rev of popushield 4 lat temu
gcode d01c79d99a next rev of popushield 4 lat temu
gerber a2912edde4 Gerber files for popushield v1.1.0 4 lat temu
image ca1618016c adding image of schematic and board 4 lat temu
json d01c79d99a next rev of popushield 4 lat temu
README.md ca1618016c adding image of schematic and board 4 lat temu

README.md

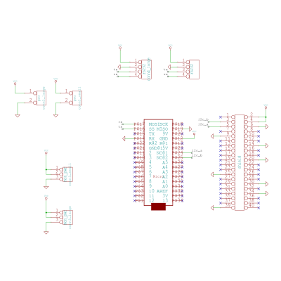
Popushield

A shield for the Raspberry Pi in the DIU. This sits on the top most layer above the RPi and GPRS modem.

The shield is simple in that it mostly routes power or signal through to the Arduino seated on it.

schematic board

License

All design files in this directory, unless otherwise explicitly noted, are under a CC0 license.