This website works better with JavaScript
Home
Explore
Sign In
clementinecomputing
/
popufare
Watch
1
Star
0
Fork
0
Files
Issues
12
Pull Requests
0
Wiki
Tree:
f9582c3605
Branches
Tags
release
popufare
/
experiment
/
pcb
/
popufare_connector_v0.2.0
clementinecomputing
76a3824364
adding some extra shileds and project info
4 years ago
..
KiCAD
3e8873a7ab
connector (v0.2.0)
4 years ago
gcode
3e8873a7ab
connector (v0.2.0)
4 years ago
gerber
3e8873a7ab
connector (v0.2.0)
4 years ago
img
3e8873a7ab
connector (v0.2.0)
4 years ago
json
76a3824364
adding some extra shileds and project info
4 years ago
README.md
3e8873a7ab
connector (v0.2.0)
4 years ago
README.md
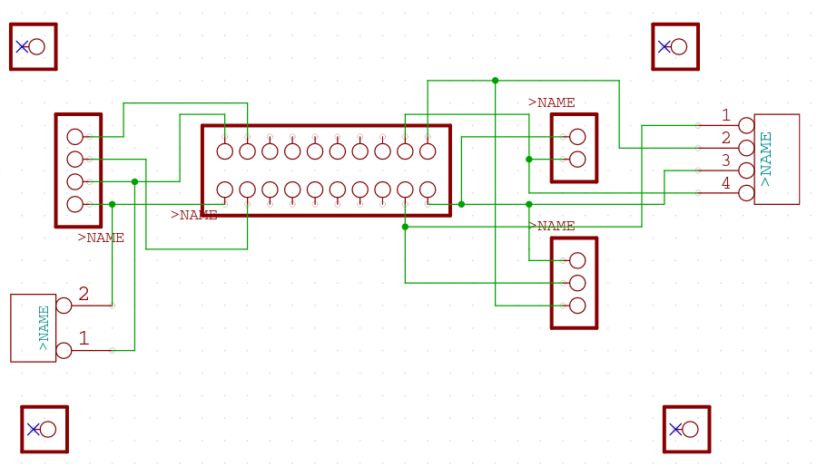
Popufare Connector
v0.2.0 of the legacy Popufare connector.
Increased trace sizes
Edges all straight lines