|
|
4 роки тому | |
|---|---|---|
| .. | ||
| KiCAD | 4 роки тому | |
| gcode | 4 роки тому | |
| gerber | 4 роки тому | |
| image | 4 роки тому | |
| json | 4 роки тому | |
| README.md | 4 роки тому | |
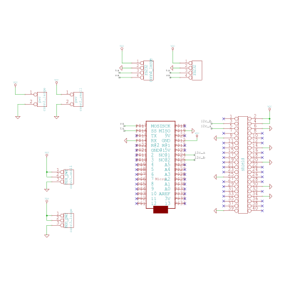
A shield for the Raspberry Pi in the DIU. This sits on the top most layer above the RPi and GPRS modem.
The shield is simple in that it mostly routes power or signal through to the Arduino seated on it.
![]() |
![]() |
All design files in this directory, unless otherwise explicitly noted, are under a CC0 license.