This website works better with JavaScript
首頁
探索
登入
clementinecomputing
/
popufare
關註
1
讚好
0
複刻
0
Files
問題管理
12
合併請求
0
Wiki
目錄樹:
fe2c8947e6
分支列表
標籤列表
release
popufare
/
experiment
/
pcb
/
popufare_connector_v0.2.0
clementinecomputing
76a3824364
adding some extra shileds and project info
4 年之前
..
KiCAD
3e8873a7ab
connector (v0.2.0)
4 年之前
gcode
3e8873a7ab
connector (v0.2.0)
4 年之前
gerber
3e8873a7ab
connector (v0.2.0)
4 年之前
img
3e8873a7ab
connector (v0.2.0)
4 年之前
json
76a3824364
adding some extra shileds and project info
4 年之前
README.md
3e8873a7ab
connector (v0.2.0)
4 年之前
README.md
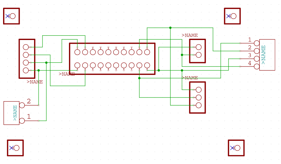
Popufare Connector
v0.2.0 of the legacy Popufare connector.
Increased trace sizes
Edges all straight lines